👉 想了解更多真实延时喷剂测评,可查看: 延时喷剂测评栏目
说真的,我曾经就是靠这这个方法,1年时间从一个对微商一无所知的小白,变成一个四个月业绩做到100万的团队长。
答应我,一定要花30分钟认真把全文看完,并坚持实践!
不是我吹牛,到现在为止,用过我这一套逻辑和方法去做微商的朋友们,至今还没有一个人说这套方法不行。
不说包治百病,最起码也是药到病除!
有图有真相!
很多微商新人就是用这样的方法,每月收入逐步提升。
我做微商之前也觉得做微商好难,而且我性格偏内向,根本不喜欢推销产品,我觉得我可能做不好微商。所以看到那些牛逼的团队长,内心还是有一些羡慕。
但是我的性格,和我的价值观,让我又用不来他们的方法:比如刷屏、炫富、打鸡血、灌鸡汤,我心想我的微商之路肯定做不久了。
但是通过不断的学习和实操,我居然探索出一种完全不同的、甚至跟传统微商有点格格不入的方法,就是用这套方法,不刷屏!不发广告!不打鸡血!不灌鸡汤!我硬是带着团队做到了100万业绩!
而且团队全是新人,他们也是用着这套方法,快速出单、收代理!
后来我把这套逻辑和方法,在知乎上进行分享,已经得到了5万以上的点赞!
我现在把这些经验总结出来了,保证你跟着做就能立马见效。
建议先点赞收藏,防止手滑找不到!
前方高能预警:全文20000字,包含新人做微商需要学习的7大版块内容,从微商的发展前景、到微商的新形式;从微商如何发朋友圈,到微商如何引流变现,面面俱到!应有尽有!
先给大家看全文目录:
如果你想系统的学习做微商,并且期待在短期内挣到钱,那么给我30分钟,这篇文章一定会颠覆你对微商的认知,也会让你对微商行业有一个全面、客观的了解。
认真的学习之后,你会从一个微商小白,变成一等一的微商高手!
本文近20000字,纯手打,从构思到初稿、到改稿、到最后写成全文,花了7天时间。
建议真心想学微商的人,从头到尾认真阅读并同步思考,千万不要跳跃着读。
仔细的学完,我有信心让你迅速挣到钱!
废话不多说!上干货!
先说一句:本文的干货越到后面越劲爆!不要跳着看!
学习是一个由易到难、循序渐进的过程,所以还请大家慢慢看,一点点增加学习的难度。
如果此刻时间紧张,可以先点赞收藏,再定好闹钟,时间充裕的情况下再拿静心学习。
都2021年了,微商还能做吗?
整个微商行业当前也在转型,从13年到现在,8年的时间,微商也发生了天翻地覆的变化。
如今的微商已经出现了一种新的趋势,如果说你能顺应这种趋势,你就能够轻松的挣到很多钱。
包括我现在也是在利用这种趋势挣钱。
那这个趋势叫什么呢?
就是你要通过打造个人IP的方式去吸引自己喜欢自己的小粉丝,当你有了一波这样的粉丝,他们就会愿意为你付费。简单点说,如今你做微商,要切换到人的逻辑上来,不是固守货的逻辑。
这个就是如今微商行业出现的一种新的趋势。
我总结出来:就是要通过打造个人IP的方式去引流、发朋友圈,最终实现自动成交。(如果理解不了,可以暂时把个人IP理解成个人品牌)
什么叫用个人IP的逻辑做微商?
我举三个小例子:
(1)、就我自己来说,我有6年的营销经验,我的IP就是很懂互联网营销的人,那我就在各大平台去分享我自己做营销的各种经验,包括在我的朋友圈,我也会经常去输出各种各样的营销干货,大家看完了就很认我,觉得我很专业,也觉得我很靠谱,所以就来报我的课。
这就是用IP的逻辑做微商。
粉丝很认我之后,我还尝试了一些副业。
比如说我试着在朋友圈带货,我去卖水果,试水之后发现做的还不错。
我之前第1次在朋友圈卖橙子,不到1个月的时间就卖出去1000多箱。
(2)、第2个例子就是我有一些粉丝:本身是育儿方面的老师,孩子带的特别好,很多宝妈也很认可她,所以她就去卖一些育儿的产品,比如说学习类的机器,就会卖得特别好。
(3)、我还有粉丝自己学了护肤方面的知识,在护肤方面积累了很多经验,她能够给人提出专业的建议:比如你的皮肤应该怎么样去护理,你痘痘应该如何祛除,也确实帮助了很多人,那么就吸引了很多对护肤感兴趣的粉丝,所以当她去推荐一些护肤品的时候,别人就会很愿意买。
这就是IP的逻辑做微商。
这有点像网红卖货的逻辑
有很多网红,因为某些原因吸引了很多认她的粉丝,这些粉丝就会愿意买她推荐的产品。
包括你们也可以想一下,你们有时候去买一些网红的产品,或者说去买一些谁谁谁的产品,你是不是也是因为先认可他这个人,再去关注到他的产品了呢?
然后他说某个产品很好用,你也需要,你就很自然的买了,也不会排斥,甚至还会感谢他给你推荐了这么好的产品。
这就是如今朋友圈卖货的新趋势。
所以你说都2021年了,微商还能做吗?微商能做。
但是每个行业都在变,微商行业也在变,如今的微商行业,你如果去做的话,你必须用IP的逻辑去做。
就是通过一些方法,把自己的IP打造起来,把自己的人物形象、个人品牌打造起来,吸引更多的人,成为你的粉丝。
他们会因为认可你这个人,自然而然的认可你推荐的产品。你有了很多这样的粉丝,你的生意做起来就会很轻松。
PS:我说的打造个人IP不是让你打造人设,我说的打造个人IP是基于真实的人的基础上去给自己做包装。
你本身是什么样的人,你就把自己打造成什么样的人。
人设和真实的IP,两者是不同的概念。
真实的IP基于真实的人的基础上,是真实的,不是造出来的,这样你会走得很长远,你也不会累,因为你没有去假装自己是什么样的人。
人设的话:就是我要去造一个假的人设出来,我本人没那么温柔,我要假装很温柔;我不好学,我假装好学。
那这样你在朋友圈伪装出来的那个人就不是你,你就会很累,一旦累了,你就不会坚持做下去。
如今微商有哪几种形式?
我打交道的微商比较多。
你们看我知乎现在6万多粉丝,微信上面有三四万粉丝,绝大部分都是微商。
我每天也会跟不同的微商打交道。
我也会跟他们聊、了解大家的情况,给大家提供一些建议。
我收获到的信息比你们要多,所以我跟大家聊一下,通过我所接触到的这么多微商来看,微商目前有哪几种形式呢?
先说一下我们定义的微商是广义的微商,不是说那种传统的、压货的微商叫做微商,我们现在统一把在微信上挣钱的人都叫做微商。
这就是广义的微商。
因为现在很多人都会利用朋友圈去挣钱,其实都是微商。
我目前接触到的微商有5种形式:
第1种叫做:传统的代理制微商。就是我交多少钱给你,你给我多少货;我级别越高,拿货价越低,然后我自己可以去朋友圈卖、去招低级别的代理。
这种叫传统的代理制度的微商。
虽然微商发展了这么多年,但是这种形式依然还是存在,并且依然是比较火的一种形式。
那第2种叫做什么?——社交电商。社交电商怎么理解?
有一些平台,它们会把很多产品上架到平台,你可以在平台上买产品,比较优惠;你也可以把这个平台上的产品推荐给其他人,你每推荐成功一单,你是能够拿到佣金的。
包括你做大了,你底下整个团队也通过这个平台去卖货,你也是能拿到整个团队的业绩奖励,这叫做社交电商。
现在这样的平台也很多。
第3种叫知识付费。类似于岛花这样的,本身有某些方面的经验,也有多年的积累,可以教给想学的人。
比如说你是化妆师,你化妆上有很多经验;你懂护肤,你在护肤方面有很多经验等等的,那么你就可以把自己的经验总结出来,去教别人怎么化妆、怎么护肤。
这种叫做知识付费,也可以在朋友圈里变现。
你可以去网络上引流,通过朋友圈转化。
这个我们也可以叫做微商。
像我就是把自己6年多的互联网营销经验总结成系统的方法论,教给有需要的人。
这种你说是微商吗?
其实也是微商啊,因为我也是在微信上挣钱。
我们刚说了我们定义的微商是广义的微商。
第4种:实体店老板结合朋友圈做微商比如说卖服装的,实体店有很多衣服,那么他也可以把客户加到朋友圈,然后通过朋友营销去卖货。
包括我这边有的粉丝,是做美容院的。
她会把到店的潜在客户加到朋友圈,这些人一开始不想下单,但是看到了朋友圈之后,了解到你这家店很专业、很靠谱,店里的服务也很好,就会来店里面办卡,几万的卡办得很爽快;
包括还有做一些珠宝生意的粉丝,珠宝单价好几万,客户也有需求,但是信任度不够,害怕买到假货,那么通过朋友圈营销,客户逐渐打消了顾虑,购买的也很爽快。
现在很多开实体店的老板都会结合微商的玩法,让自己的生意做得更大。
但是很多实体店的人,依然是不知道怎么样去进行朋友圈营销的,他还是用传统的微商的方式去发朋友圈。
比如说卖服装的老板,一下子会刷很多条圈,说我今天上新了各种款式的衣服,上新了各种包包。
反正就是刷屏,一天刷个二三十条的那种。
这么发圈,好多人是不愿意看的,所以会把你屏蔽,因为你打扰到他,所以很多老板把客户加过来发现,转化率不高。
第5种:传统的销售也在做微商比如说做房地产的,做保险行业的销售,以前他们是通过电销的方式,或者上门拜访的方式去成交客户,但现在这种方式也已经过时。
就很明显:
客户已经很排斥这样的方式了,你打电话,我们现在好多电话都不接;你上门拜访,你会让我觉得你是不是要推销产品给我。就是我们立刻会有这种抗拒的心理。
像我之前:有些朋友很长时间不联系我,突然找我聊天,我就觉得,他是不是要卖保险给我。
因为他本身做保险行业的我也知道,所以他还没开口,我就会有这种抗拒的心理,导致他还没成交我,就已经失败了。
所以很多这些行业的人也意识到了整个大环境发生了变化,他们也在考虑说:我也认可这个行业,但是我可以怎么转型,让成交更轻松。
他们也想把客户加到微信,再通过朋友圈营销,潜移默化的去影响客户的认知,最后让客户对自己这个人产生深度的信任,然后顺利购买产品。
这个也是他们现在需要解决的问题。
那他们也可以叫做微商。
那以上就是:分析了我打交道的这么多人,并从中总结出目前微商的的几种形式。
这5种形式,我们都可以统一叫做微商。
我讲完之后你们也可以看看,你们到底想做哪种形式的微商。
不同的人适合的形式还不太一样。
微商可以自学吗?
很多人觉得:微商形式这么多,我也很看好微商的发展,我也很想通过引流、通过微信朋友圈把生意做大。
但是很多新人才入这个行业,那是一团乱麻,不知道从何处入手。
很多人也想知道:我是通过自学的方式,还是通过报班、报课的形式去学习怎么做微商呢?
这里我跟大家讲一下客观的情况,你们自己可以去做选择。
微商本身涉及的知识非常多
虽然你看着好像只是发个朋友圈就可以做微商,但实际上你不懂怎么发朋友圈,你会发现你发了一段时间,朋友圈很多人就会把你屏蔽,你最后也不出单,你就会做的很绝望。
所以很多事情不是你们表面看到的那么简单。
包括你们看到很多人做微商挣到钱了,包括我,我做微商也挣到了钱,但我也不是你们看到的表面那么简单。
表面上看起来:我似乎只是发了个朋友圈就能收钱,只是写了一篇文章就能引流。
实际情况呢?并非如此。
在发朋友圈和写文章的背后,其实我还做了很多工作
比如说:我要分析我到底应该写什么样的文章;比如说我的文章怎么写,粉丝才愿意看;我的朋友圈怎么发,粉丝才愿意买等等。
这背后涉及到很多营销学的知识:用户需求啊、用户痛点啊、文案布局啊、节奏把握啊等等,涉及的都是营销学上面的知识。
除了营销学,还有很多其他的东西也需要学
比如:你有时候时间特别紧张,你一天要做好多事情,你又要引流、又要发朋友圈,又要跟客户聊天、处理售后等等的。
你会发现时间根本不够用,但事情还在那,怎么办?
这就很考验你的时间管理能力:我怎么样做让工作变得更高效。这个你不会,你是不是也得去学?
那你以为这就完了?并不是。
有些人做微商,会有点玻璃心,别人一说微商low自己就难受。
那这个时候你怎么样去训练自己强大的内心,怎么样让自己不受外界的干扰,安心做自己的事情等等,也都是你需要去学习的。
所以想把微商做好,你需要学各方面的知识。
或者换句话说,你想把任何行业做好,你都要去学习各方面的知识,都不是你表面看起来的那么简单。
你们看到一个人把一家店开得非常的火爆,他也不仅仅只是装修了一家店,把货摆上去,然后就开业大吉了、生意爆好了。
如果这么简单,为什么那么多人也是这么做的,但是生意依然很惨淡?
所以看到的永远都只是表象。
那本质是什么?
本质是我这个店应该选在哪流量才更多;本质是我应该选哪些品才是周边的客户需要的;本质是我可以通过什么样的营销方式把客户引流到我的店,又通过什么样的方式让他愿意停留下来完成购买等等的。这是开一家店,你需要去研究的、很多很多更深层的东西。
那微商也是这样的,表面看起来是发朋友圈,是去加人,实际上背后有很多很多东西需要学。
如果说你去自学做微商,你什么也不懂,就一个人在那学,或者说去网上搜一些资料,说实话,用处不大。
可能会有一些文章,能提升你的思维和认知,但当你真正去实操的时候会发现全是问题。
为什么通过上网自学营销没有什么用呢?
说三点:
第一:因为你是新人,你是没有分辨能力的,你不知道什么是对的,什么是错的,你只会觉得什么都讲的很好。所以很多信息,你无法筛选。
你看了一个人讲的有用,你就去做,很有可能他讲的就是错的,然后你就在错误的道路上越走越远。
就像有的人说,做微商应该这样那样去引流。
好多不靠谱的方法说:你可以在群里面加人,就是一个个打招呼加人,但是你去加了之后,发现并没有什么用,因为不是精准粉,你无法通过朋友圈转化,所以这群人对你没多大价值。
但一开始你不知道,你依然还是花很多心思进各种群,去一个个加人,坚持不懈,过很久才幡然醒悟。
但那个时候,你已经浪费了大量的时间。
第二点:网上也有一些点讲的是对的,但因为你的基础比较弱,你的理解能力有限,所以作者讲的是这个意思,你又理解成了另外一个意思。结果依然是越走越错。
第三点:网上的知识不够系统化,大多是很碎片化的内容。你这里看了一点你去做,那里看了一点你也去做,你无法串起来,你学习到的内容也是很碎片化、很浅层的,无法形成系统性的知识。
学到的内容是碎片化信息,那么你也不可能建立属于自己的系统,没有属于自己的系统,你永远只是知其然,不知其所以然。
比如讲朋友圈营销,你今天看了一篇文章讲IP,明天看了一篇文章讲文案,后天看了一篇文案讲互动,即使你每篇都去实践了,但你会的依然只是那个点。
下次再问你,我做养生行业的应该怎么去发朋友圈?你还是不知道。
当你吸收的都是碎片化的知识,你就无法从全局出发,延展到另外一个新的项目。
所以听我讲了这么多,你会发现微商不是一个容易学的行业。
如果说你真的想把这个行业认真做下去,你想研究它背后的一些底层的逻辑,你想通过它去深入接触一些营销的知识,然后让自己各方面的能力得到提升,那么最好是有一个经验丰富、且愿意真心教你知识的人去带你。
他会在你很茫然的时候告诉你,什么方向是对的,什么方向是错的,至少你在方向上不会跑偏。
我们做事最怕方向错了,你方向错了,再多的努力都只会让你在错误的道路上越走越远。
还有就是:有一个人在你旁边,你有任何的问题你都可以问他,成长的速度会很快。
你不至于说遇到一个问题,我堵在这了,我不知道接下来该怎么去做,导致后面整个项目都执行不下去。
所以回头来看,微商这个行业到底能不能自学?
纯靠自己学的话,要学的东西太多。
如果条件允许的话,最好是能够找个人手把手带你。
如果说你有很多时间、你本身基础也比较好,也懂一些营销学的知识,自己也比较聪明,比较勤奋,那你可以试试自己去学。
但是成功率还是很低。
我就是干营销行业的,毕业之后干的一直是营销的工作。
我自认为我的智商还可以,也比较自律、勤奋、努力,但我在学习微商的时候,依然请了很多很多老师。
包括我在品牌方的时候,我们还花了大几十万的学费,去找各种各样的营销老师去学。
正是因为有这些老师在前面带方向,同时加上自己的努力实践,才让我一步步做到今天这样。
什么样的人适合做微商?
我这边网上来的粉丝很多,各行各业、各个年龄层的都有。
我发现年龄最小的是初中生,她读初二。也是在知乎上找到我,看我讲营销觉得很有意思,就加了我微信。
还有就是高中生,一边学习一边做微商。
大学生、上班族也很普遍,想着业余时间多培养一些能力,多挣一些钱。
再有就是全职宝妈,很多宝妈会做微商,因为没得选。
全职宝妈在家带孩子,没有更好的工作可以选择,所以就去尝试做微商。因为微商不限时间、地点,还能有收入。
做微商的一般是这么几类人。
哪些人适合做微商呢?
如果按照年龄去区分,谁到底适合做微商,谁不适合。其实没有一个标准的答案。
但是微商做的好的人,本身确实是具备一些共性的。
我这边做的比较好的微商,比如能做到月入几万到10万这样的,身上还是有一些显著的特质,跟大家分享一下。
第一个特质:学习能力很强。微商刚说了,需要学很多东西。如果你本身学习能力比较强,那么各种知识学习起来也会更快。
第二个特质:勤奋。就是你不能偷懒。
很多时候让你去写一条朋友圈,去写一篇引流文案,好多人偷懒不想写。
不写你就做不出结果。
写文案的能力,就是需要不断的写才能培养出来,可能你写一篇两篇没有改变,但你写个10篇20篇,或者像岛花这样,知乎上写了几百篇,你就会发现自己变得越来越能写了。
很多人问我为什么文案能力不错,其实这归功于我这么多年来笔耕不辍,每天坚持写4000-5000字。从2018年到现在,累积写了六七百万字了,光朋友圈我就写了四五百万字。
现在每天还在持续不断的输出。
第三个特质:执行力强。就是想到一个点立刻去做,不要拖拉。
这跟勤奋还不太一样,勤奋就是我要去做,我要坚持去做。
执行力强是我得立刻去做。
执行力强有什么样的好处?
想一个点我立刻去做,我就能立刻去试错,我很快就能得到反馈:我就知道哪个点我做对了,我可以继续;哪个点我做错了,我下次不要这么做。
我就是一个执行力比较强的人。
有时候朋友圈想到一个好玩的活动,我就立刻去发,然后看到很多人跟我互动,那么说明这个活动我做对了,我下次依然可以做这样的活动。
比如之前我去重庆玩,我逛了一家文创小店,我觉得里边的星座书签很有意思,而且我也喜欢看书,我就想多买几个。
当时逛的时候我突然想到:我圈里很多粉丝也喜欢看书,那我要不要做一个活动,免费送书签?
抽一些粉丝,给他们寄星座书签?
这个想法有了我就立刻发圈做活动。

结果很多粉丝都参与了活动,特别热闹。
最后活动也做的很精彩,书签送出去很多,也拉近了和粉丝的距离。

这就验证了这个活动是可以的,那么下次我在别的地方玩,是不是也可以做类似的活动?
这就是执行力强的好处,快速实践、快速验证结果、快速复盘和总结对自己有益的经验。
我平时就是一个执行力很强的人,突然有个想法我就会立刻发圈实践第四个特质:抗压能力强。做微商压力还是很大的,这个压力指各方面的压力。
可能你做了好久不出单,你也不知道问题在哪,那你要不要继续坚持下去呢?你会有压力;可能身边的人不支持你做微商,他们觉得做微商很low,觉得做微商很丢脸,这也会给你压力;还有什么?有时候事情忙起来特别多,你不知道该从哪件事情开始做,毫无头绪的那种,这也是压力。各种各样的压力都会有。
那这个时候就考验你的抗压能力,如果说一点小小的压力就把你打趴下,那么这条路就不太适合你做。
因为它未来会有更多的、更大的压力等着你。
第五个特质:不玻璃心就是太好面子的人、太要脸的人不适合做微商。
这个行业其实口碑不是特别好,整个大环境也不是特别好,所以大多数人还是觉得:微商这个行业是比较low的。
可能你身边的同学、朋友,或者说你的家人会很不理解你做微商,他们会觉得,你为什么要做这个行业,他们觉得你是没有路走了吗?
也有可能你去做引流、你发朋友圈,会有一些人给你留言,说不好听的话,那你怎么样去处理这些负面的信息呢?
如果说你太玻璃心,或者说很在乎别人的评价,你会内耗掉很多精力。
一个人的精力是有限的,如果说你因为这些事情内耗了很多精力,你就没有更多的精力投入到你的微商事业当中。
以上:就是我总结出来的:想把微商做好你需要具备的几点特质。
如果说你想把微商做好,你需要具备这几个特质,当然具备这些特质这不容易。
它们也不是天生就有的,但你完全可以通过后天的培养,通过不断的训练,让自己逐渐拥有这些能力。
我的学习能力、我的执行力、抗压能力等等的,也都是在工作、创业的过程当中不断去训练才得到提升的。
我一开始这些方面的基础也不是很好,全都是通过后天的训练才变得越来越强。
想明白以上这些点,才能在微商之路上走的更远
以上讲了这么多,其实讲的依然是关于微商的一些基础性的内容。
虽然基础,但是很重要。
我知道很多人对这些点比较感兴趣,但是又不太懂。
我平时也经常收到各种留言,问类似的问题。
正好今天就这个机会一起跟大家分享了。
希望你们看完,也能够好好的去想一想,自己适不适合做微商,自己要不要走微商这条路。
这些一定要先想明白。
如果没有想明白的话,那你就只是怀揣着一腔热血来做微商,以为自己能够轻松挣钱,结果发现跟自己想的不一样,那你很快就会落魄而去。
而后还觉得,微商这条路根本不适合我。
其实不是这条路不适合你,是你做的方法不适合你。
或许换了种方法你会发现:其实微商挺适合我的。
如果你用岛花的方法去做微商,去打造个人IP,你会发现这行还是挺有意思的。
比如说:你可以通过IP吸引很多粉丝,像我现在全网就有十几万粉丝,很多人说看了我写的东西对他的帮助很大,我就很有成就感,很开心。
还有就是很现实的问题:能挣钱。
就通过打造个人IP,你会有很多变现的方式。
这些都会让你收获各种各样的乐趣。
到这已经跟大家分享了将近1万字,有的人已经看累了,你可以先休息一下,再继续学;觉得岛花的分享对你有帮助,也可以给岛花点个赞。知道能帮到大家,岛花才会有更大的动力去做分享。
接下来我还要正儿八经的去讲一些你们最喜欢的干货,也就是微商到底应该怎么做才挣钱。
我在微商这一行做了这么多年,真的有非常多的经验,可以跟你们去分享。
我也特别希望,通过我的分享,能够让很多新人少走一些弯路。
毕竟这一行真的很浮躁。
在这个行业里,依然还是有很多人说,我只要挣到钱就行,我可以不负责任的去吹嘘这个行业,我只管把人招进来,我拿到了这个钱就可以。
所以这种行业现状,导致很多新人,对这个行业的认知很浅,然后就糊里糊涂的进来了。
进来发现:跟自己想的不一样,然后就大骂,微商是骗子,微商这个行业不能做等等。
但事实并不完全是如此。
所以我希望能够通过我的一些努力、我的分享,让更多的人能够更加理性、客观的去看待这个行业,然后再慎重的选择到底要不要加入进来。
包括你们看我在知乎上写了那么多文章,几百万字;还有其他平台分享了各种内容,就是希望看到的人更多、大家对微商的了解更全面。
当你们收获的信息更多,决策相对来说也会更准确一点。
看到这里,如果此刻你想的依然是:这个行业我还是决定踏踏实实去做,那么接下来内容对你的帮助会更大!
因为我会结合这6年的经验,继续跟你分享超精华的干货,而且实操性非常强,你实践了就能出单!(前提是你得去实践!)
我依然会跟你们讲一些:你们在别处没有看到过的干货。
下面还有将近1万字,阅读起来需要20分钟,如果你累了,可以先点赞收藏,等空了再慢慢研究。岛花讲的内容,适合慢慢看、细细想,你才能体会其中的奥妙。
我们下面再着重讲2个问题:
一个叫做微商如何发朋友圈才能出单,第二个就是微商如何加来准客户。
如果说这两个问题能顺利解决的话,你会发现做微商就能够持续挣钱。
我们分开来讲。
第1点:微商如何发圈才能出单
首先我还是强调一点,现在你们发朋友圈,如果说你还是以下面这样的方式去刷屏,基本是会做死掉的。
现在是2021年,处在这个年代的你们可以换位思考一下,如果说你现在加了一个微商,他每天朋友圈发十几条、20几条全是这样的硬广,你会是什么样的感觉?
你会不会觉得他打扰到你?
那你是不是就会选择把他屏蔽?甚至会把他拉黑?
你会做这样的选择,那你在别人的朋友圈也刷屏的话,别人会怎么做?他也会是一样的选择。
人跟人都是差不多的。
为什么几年前这种方式可行?
有人说之前这样发是可以出单的,那是因为之前的环境跟现在的环境不一样。
之前微商才出来,大家就是觉得很好奇,因为没见过这种卖货的方式,觉得新鲜!想尝试!
再加上也是身边的人在卖,所以都会试着买买。
但这种方式用的多了以后就不行了。
因为用户长大了,认知提升了。
他们对这种购物方式见多了,觉得不新鲜了;再有就是:微商这个群体越做越大,自然避免不了很多无良微商加入进来,这就导致好多人被骗:产品产品不行、售后售后也不行、做了代理,又觉得老大不行、品牌方不行等等的。
所以现在的用户经历过之后已经不信微商了。
你再去刷广告、晒豪车、豪宅,没用。
大家反而会觉得很虚假,所以你这么发相当于白发。
这就是微商的大环境变了。
如果我们还想做微商,那我们的营销方式也必须跟着大环境一起变。
怎么变?
现在的用户不信广告,他们信什么?信人。
如果让他对你这个人产生信任,那么他就会信任你卖的产品。
这是现在做微商的逻辑。
也是我们刚刚上面说的微商新趋势:如今的微商要通过打造个人IP去变现。
也就是说:如今在朋友圈,我们重点要做的是:去营销我们自己,让用户对我们这个人产生信任。
只有当用户对你这个人信任、认可的时候,你卖什么他们就会买什么。
就像我有很多营销经验,我出营销课程,大家会很愿意来买单;另一方面:因为营销的IP,有很多人信任我,所以我有时候会去推一些好吃的水果,同样还是会有很多人去买。
这就是IP打造好了,大家信任你了,你卖什么,大家买什么。
如何让用户喜欢、信任我们?
所以我们发朋友圈要解决的核心问题:就是让朋友圈的人喜欢上我、信任我们。
那如何才能让朋友圈的人喜欢上你,并对你产生信任呢?
我探索朋友圈营销,探索了三四年时间,而且通过打造个人IP,朋友圈变现快500万。
我已经总结出一套可复制的发圈方法,今天总结出4点分享给大家。
如果说你也把这些方法用在你的朋友圈,就会发现它们能产生神奇的效果!
即使是很多陌生人看完,都会毫不犹豫的给你付钱。
像我有一些粉丝就很可爱,他们在各大平台找到我的联系方式,加了我之后的第一句话就是直接给我转钱。
他们就是因为看了我的圈,对我产生了深度的信任和好感,加上对我的产品有需求,付钱就很爽快。
上干货!如何让朋友圈的人喜欢你、信任你呢?
第1点:我们要多在朋友圈去输出一些价值。什么是价值?
就是对你的用户而言,很有用的一些内容。你经常发这样的内容,他们就会喜欢看你的朋友圈,也会对你这个人有好感。
这里把握两个关键点:
你要知道你的粉丝他们喜欢看什么;你需要持续在朋友圈去发对他们有用的内容。当你做到这两点,他们就会经常看你的朋友圈;经常看就会越来越喜欢你这个人,因为你给他带去了价值。
人都是追求价值的,我们人类进化到现在,基因里还是对价值有种天然的渴望。
包括我们刷朋友圈,实际上刷的是什么?
我们其实一直都在找对自己有用的东西,这个有用的东西就是价值。
举个我自己的例子:
我圈里有很多粉丝,我的粉丝,就是营销的内容很感兴趣,他们想知道怎么发朋友圈,怎么打造个人IP、怎么引流,怎么把微商做好等等。
那我在朋友圈经常就会发一些相关的营销内容:包括如何发朋友圈、如何打造个人IP、如何做引流、怎么写文案、如何调整心态等等的,都是我自己的经验分享,所以很多人都会特别喜欢看我的朋友圈。
甚至很多人,他会从我2021年的朋友圈,一直扒扒扒,扒到了我2020年、2019年、2018年,会学到非常多的东西。
所以我们要多去想想你的粉丝喜欢看什么内容。
他们想买护肤品,他们很想看护肤的内容,那你就多去分享一些护肤的内容;他们想知道如何减肥,那你就告诉他们怎么样可以成功减肥;他们想知道怎么样能够拥有健康的身体,那你就告诉他们一些养生的方法。就这么做下去,他们一定会爱上你的圈。
第2点:多在朋友圈里展现自己的个性,也会圈粉个性就是性格,我们是一个什么样的性格的人,这个也需要在朋友圈多多呈现。
这会让跟你有相同个性的人,或者说喜欢你这种个性的人被你吸引。
每个人的个性都不一样,有的人就是那种非常知性优雅的个性;有的人就是欢乐逗比、幽默的个性;还有的人是温柔细腻的个性。
不同的个性能吸引不一样的人。
我在朋友圈的个性也是比较突出的。
我本身就是一个说话特别直接、性格特别直爽、办事也特别干脆、利落的这么一个人,那很多人觉得岛花这种个性我特别喜欢,或者说他也想成为我种个性的人,所以我就吸引他了。
那我怎么展示这种个性呢?举几个例子:
我这边的产品,不接受还价,你认可就买,不认可我也不会追着让你买;
我是不做免费咨询的,所以任何人上来问我问题我都会说:不做咨询。我也不会套路你,说先跟你聊几句,聊到高潮的时候告诉你,后面再继续聊需要交钱;
我不管卖什么,都是如实客观的告诉你产品有什么、没有什么,让你了解的清清楚楚再决定买不买,而不是一味的夸大产品,先吸引你,等你拿到手发现一堆毛病,心理落差很大。
很多人看完就会觉的,我这样的个性他们很喜欢,因为他也是这样的人,人都会喜欢跟自己类似的人;
那还有人会觉得,我虽然不是这种个性的人,但我也喜欢岛花这种个性,然后就会被我圈粉。
所以你要在朋友圈大胆展现你的个性,这真的很吸粉。
第3点:展现价值观,也能吸粉价值观就是:你要经常表达你对各种事情的看法、观点。
我们长这么大会发现,生活当中三观相近的人真的很难找,找到了就会倍感珍惜。
在微信上也是一样,有时候碰到一个跟自己观点类似的人,我们就会特别喜欢这个人,会觉得有一种心理上的亲近感。
所以有时候我们可以在朋友圈去表达一些观点,有的人一看就会觉得很认可你,从而不由自主的的产生亲近感。
像我也经常这样做。
我经常会在朋友圈表达我对各种各样的事情的看法,比如说关于营销,关于挣钱、关于创业,关于自我成长等等问题的看法。
比如说:关于挣钱,我并觉得太早挣到钱未必是好事,很多人会被“钱”牵绊住,从而束缚自己,让人生少了很多可能。
比如说:关于做事,我认为选择做一件事情就必须付出全部的努力去做,不然就是在浪费时间。
再比如说:为什么你做微商家里人不同意?是不是你做了很多事情一直不成功,还一直换来换去,所以家里人对你失去了信心?
就都是一些很小的事情,我都会去表达自己的观点。
我的朋友圈经常会展示各种各样的观点,很多人他就是因为我的观点被我吸引的,从而更喜欢我。



PS:就截图这么多了。如果看的不过瘾,欢迎来圈里逛哦!
第4种:我们要在朋友圈多去呈现生活,让粉丝觉得你更加真实。大家都喜欢真实的人。
你可以去对比那种:每天在朋友圈不发个人生活的微商,这种微商可能就天天发收钱截图,产品广告等等,一看就会觉得这是个假的人,或者说感觉是机器人在发圈。
他没有个人生活,没有个人感情,看的人就会觉得他很不真实,也不会放心把钱打给他,因为觉得他像骗子。
所以我们要多多去展现个人生活,打消我们粉丝的顾虑。
我经常会在朋友圈发我跟朋友、跟家人在一起的各种小故事,我出去旅游、我运动、我看书等等的,也会去展示。
这就会让别人觉得:你岛花是一个真实的、有血有肉、有感情的人,不是一个假的人,这样大家会更信任你。






所以总结下我以上讲的这4点:
在朋友圈安输出价值、展示个性、表达观点、呈现生活,都会让你朋友圈的人慢慢喜欢上你,再慢慢的升华成信任,最后对你这个人产生深度的认可。
当他们对你这个人认可了之后,此刻你的产品他们也有需求,他们就会很自然的下单购买。
真的就是很自然的买,不是说被你推销着才买。
就是通过看你的朋友圈,潜移默化的被影响着;日积月累,就对你产生了高度的信任。
所以最后就变成了你推荐什么东西,他们都觉得靠谱,因为此刻信任你这个人了。
这跟传统的微商是不一样的逻辑。
传统的微商:朋友圈更多的是展现货、展现产品:我的产品多么好、价格多少,产品反馈都是正面的等等,很多人看到这些,第一反应是:我不信你的产品有这么好,有这么强大的功效,有这么多的反馈。
他们不信,所以你发再多都没有用。
那么当我们转换到人的逻辑上来,你先让他们对你这个人产生信任之后,你再去发产品的一些东西,他才会觉得:你发的这些都是真实的。
所以这个逻辑顺序你们一定要把它纠正过来。
接下来我想讲另外一个话题,就是关于产品,我们在朋友圈到底应该怎么发?
有人看到这里会问:岛花:你刚说朋友圈要发4大部分的内容,那我的产品怎么发呢?产品是不发吗?
产品当然要发,不发产品粉丝怎么知道你卖什么呢?
但是需要注意的是:产品不要发成硬广,硬广大家依然不爱看。
那什么叫硬广?
给大家看图:

这种在朋友圈直接说某某产品多少多少钱、是某某品牌方生产、有何功效的广告,就是硬广。
这种很明显,一看就是广告,大家都不爱看广告。
那不看的话,你文案不就依然白写了吗?
所以广告依然要发,但是得换一种方式去发,换成大家爱看的方式。
也就是写软广。
什么叫软广?
就是我们可以在我们的广告当中也植入一些有价值的信息,让别人觉得:我看了你这条广告我都是有收获的,那这个时候他们是愿意看你的广告的,那这种广告就是软广。
比如说你们看我这个文案:

乍看起来:我发的其实是一条生活类的朋友圈,我跟大家说我最近喝一款养生茶,淡淡的很好喝,我一直在坚持。
但这其实是一条广告,因为我是拿这个杯子泡的养生茶。
但是!这又是一条软广。
没错!这是杯子的广告,我在为杯子做宣传,但是这条广告中我提供了一个有用的信息:就是女生要多喝养生茶,少喝饮料。
这个提醒对追求健康的粉丝来说也是有价值的。
可能很多人看到了我的圈,也想喝这样的养生茶,但就是缺一个合适的杯子。
果然我当时写完就有人来问我怎么买杯子···
这就是软广的威力,让人不知不觉的看完了想买。
我们日常写产品文案时候,多尝试写写这样的软广,会让朋友圈的粉丝更爱看。
因为这样的广告中间有他们需要的价值。
他们只要能从你的文案中收获价值,他就会愿意看这条文案,并且在看完的过程当中不知不觉得记住了产品的卖点。
此刻回忆下你是不是也记住了岛花刚刚那款杯子,可以拿来泡养生茶特别方便?
我在朋友圈基本上不写硬广,因为我知道硬广大家不爱看,所以我就不写。
我朋友圈写的都是各种各样的、不同维度的软广,通过各种方式去展现产品的卖点。不管是营销课程、还是杯子、还是水果等等,我都是这么写文案的,效果很好。
如果你们感兴趣,可以来我朋友圈围观。
脑筋急转弯:哪条是广告?哈哈!哪条都是广告现在很多人在我朋友圈待了一段时间,确实也学到了很多东西。
不管是方向上、还是认知上、思维上、文案上等等,都会有很多收获。
当你通过我以上讲的这些方法去发朋友圈,你此刻就已经和其他微商的朋友圈区别开来了
此刻你的圈非常的有辨识力,同时也会让别人喜欢上你的朋友圈,喜欢上朋友圈的你,顺便还能不知不觉记住你的产品。
当他需求达到的时候,就会特别爽快的购买。
这个就是如今的微商,朋友圈成交的逻辑。
也就是个人IP的逻辑,先卖人再卖货,先营销自己,再营销产品。
我自己就是用这样的逻辑去做微商,做了三四年;包括我还带了很多很多人用这样的逻辑去做微商,都取得了显著的结果:开单轻松、稳定,持久。
微商如何加来精准客户?
接着再来看第2个问题:微商如何加来精准客户。
有时候你朋友圈营销做的再好,但是该买的人已经买过这个产品了,那么此刻就会出单停滞。
咋办呢?
这个时候你就要去找更多对你产品有需求的客户,这样的客户我们叫做精准客户,准客户,或者目标用户(这几个词都是一个意思哈!以下简称准客户)。
那如何去找到准客户呢?
这里依然要分几点去看:
第1步:你要知道你的准客户是哪些人?就是你得先定位好这群人是哪样的一群人,再去找这样的人。不是一上来是个人都加微信,对你产品没有需求的客户,你加来也没用。
拿我举例:
我的准客户就非常的简清晰,就是一群想把微商做好的人,想学习朋友圈营销、想学习引流的人,那我就去加这样的人。
那像卖护肤品的小伙伴,你的准客户是谁?很明显,就是想让自己皮肤变得更好的人;做减肥产品的小伙伴,你的准客户就是想让自己身材变得更好的人;做健康产品的小伙伴,你的准客户就是想让自己身体变得更健康的人。那你们就去加这样的人。
第2步:去哪里加准客户?知道了准客户是谁,接下来你要去看你的准客户在哪些地方,我应该去哪里找到他们。
一般我们的准客户在线上、线下都有。
所谓的线下就是他们会出现在哪些真实的生活场景中,线上的意思是:他们存在于哪些平台。
我主要是做线上引流这块,所以我就跟大家讲线上,线下我不擅长,也就不展开了。
我们有很多准客户是分布于各大平台的。
比如你们现在看的平台是什么?知乎平台,知乎平台上就分布着很多不同行业的准客户。不管你是哪个行业,在这个平台基本都能找到很多准客户。
这个怎么去看呢?
拿我举例:我的准客户就有很多在知乎上。
怎么分析出来的呢?
这里教大家一个简单的方法:如何才能知道知乎平台上有没有我们需要的准客户?
我们可以在知乎平台去搜索我们的准客户关心的问题,如果相关的文章特别多,那么说明这上面有很多我们的准客户。
比如在知乎上:我会去搜我的准客户关心的问题:
朋友圈营销怎么做,引流怎么引、个人IP怎么打造等等,我发现有很多相关的文章蹦出来,有的文章点赞几百几千,这就说明知乎上有很多我的准客户。


PS:你们去搜,还能搜到岛花写的很多回答,点赞也很高,我后台也能看到文章的浏览量,几百万。
那都是谁看岛花的文章?肯定是对做微商感兴趣的人。
那你说知乎上岛花的准客户多不多?显然很多。
所以你们可以也可以去知乎上搜一搜你们行业的一些关键问题,比如说搜护肤、减肥相关的问题,再看看相关的问题和回答多不多,再看看点赞量,收藏量高不高。
如果都比较多的话,说明知乎上面你的准客户是非常多的。
知乎上护肤相关的内容,好多人关注那这只是拿知乎平台举例,其他平台一样的逻辑,你们可以去试试。用这样的方法也能发现这个平台有没有你的准客户。
这个方法好用吧?好用的话给岛花点个赞,岛花继续!
当确定一个平台上有很多你的准客户,接下来你就要去想这些人他们需要什么,然后你给到他们需要的东西,他们就会被你吸引。
这个需要,不是说需要什么产品,而是比产品更深层的:他们需要解决什么问题。
这句话请跟着我读3遍:
这个需要,不是说需要什么产品,而是比产品更深层的:他们需要解决什么问题。
这个需要,不是说需要什么产品,而是比产品更深层的:他们需要解决什么问题。
这个需要,不是说需要什么产品,而是比产品更深层的:他们需要解决什么问题。为什么要反复强调?
很多人呢,知道知乎平台有他们的准客户,也知道准客户需要产品,结果呢?
他们上来就推荐产品,说什么产品很好用,什么产品能解决你的问题,回答的很嗨,但是过不久账号就被···
任何平台都是不允许你打广告的,是不允许你这么赤裸裸的打广告的。
如果每个人都像你们这样打广告,那平台上就全是广告,还有谁会逛平台呢对不对?
所以有时候不太理解平台的规则,就换位思考下就能理解了。
不打广告,如何才能加到准客户?如何才能引流呢?
我刚说了,去想你的准客户需要解决哪些深层次的问题,你给他们提供解决方案,他们就会被你吸引而来。
拿我举例:
我的目标用户(PS:目标用户、准客户、精准粉丝等等,都是一个意思哈!都是对你的产品有需求的人)。我的目标用户,他们想解决哪些深层次的问题?
根据我这么多年跟他们打交道的经验,他们很想知道朋友圈怎么发才出单,怎么引流到精准粉丝,怎么打造个人IP,那我都告诉他们怎么做。
就是非常真心、非常真诚的给他们干货。
如果你们去看我知乎上的文章会发现,我每篇内容你们都能学到东西。
而且都是你们很想解决的问题,我都给到你们答案。
比如:你问如何做好朋友圈营销, 我告诉你如何发圈1周就能出单;
直接点击下方链接可以查看这篇文章的原文哦!
做微商发朋友圈快两个月了,无人问津,这正常吗?
你问如何才能引流,我花1万字手把手教你如何引流;
直接点击下方链接可以查看这篇文章的原文哦!
如何成功引流到微信?
你问如何通过社群加人,我直接告诉你真实的案例:我之前是如何通过社群加了1000人的。
直接点击下方链接可以查看这篇文章的原文哦!
微信如何一天加个1000好友?
就是非常坦诚的告诉你们每一步应该怎么做。
我为什么要这么无偿的分享呢?
因为很多人看完之后他会觉得,我在岛花你这收获这收获了很多的价值,学到了很多知识,少走了很多弯路,甚至我拿去实践很有效果,我挣到钱了,那他们就会愿意更进一步的跟着岛花学习。
我确实也是通过这样的方式,在知乎上不停的输出价值,一年多时间做到6万粉丝,手机上也加了三四万粉丝。
这都是实实在在的结果。
包括很多人,用我讲的这个方法也拿到了很好的结果,粉丝哗啦啦的来,根本不难。
这个方法重在坚持,以及需要掌握一些基本的技巧。
至于具体应该怎么操作,你们一会看到文末,我会给你们送一些操作的教程,里边有详细的介绍:你们在平台上应该如何引流。
包括第1步、第2步、第3步应该做什么,都会有一套系统的方法,你们直接拿去学习。
文末有告知领取方式最后总结一下,怎么加到准客户?
第1步:要定位你的这群精准客户是哪样一群人;第2步:去发现哪里有这样的一群人,他们可能存在于哪些地方,小红书有没有,知乎有没有,抖音有没有等等;第3步:看精准客户需要什么,需要解决的深层次问题是什么;第4步:持续不断、坚持不懈的给到他们需要的价值(解决问题的方案)。就这4步拿去执行,他们就会被你吸引。
具体的实操的方法,文末有相关教程,你们可以直接领取。
不知不觉,岛花 @岛花佩佩 写了2万字
讲到这,其实我已经讲了快2万字了,也真的跟大家讲了很多内容。
从微商这个行业的现状、如今的发展趋势,以及你适不适合做微商,到实打实的干货:微商怎么发朋友圈、微商怎么引流等等。
看似讲了很多很多,但实际上这还只是冰山一角。
微商这个行业博大精深,或者任何一个行业你想做好,都不是一篇文章能讲完的。
但是我作为过来人,今天讲的这么多,对于想进入微商这个行业的人来说,还是有很大的参考价值。
你们可以透过我的分享,对微商有一个更全面的认知,当你们收获了这些信息之后,就可以更冷静、客观的去分析整个行业。
包括我也讲到了很多干货,你们也可以去实操、实践。当做出了一些成绩之后,也会有更多的信心把这个行业做好。
微商其实不难做,难的是你抱着躺赚的心来做,指望不付出就能收获,这个当然难!
有人看到这觉得微商好难做啊!
这是因为你们是新人,一下子接收那么多信息,当然觉得难。但实际上你一点点入门后会发现,核心内容也就那么几点。
这些点在岛花的文章中有有讲:包括微商如何选品、朋友圈如何运营、微商软件分享、微商如何引流、个人IP如何打造等等。
有些内容今天没有讲到,但是其他文章都有讲到。
反正讲来讲去就那么几大板块。
岛花作为一个过来人,而且还亲自带了那么多微商小白做微商,做的都不错,我想负责任的告诉你们一点:
其实微商没有你们想的那么难,好多人你们觉得他做微商做的好像特别牛逼,也有人觉得我也很厉害,但其实如果你真的认真去做、用心去做,你发现真的没有那么难。
难的是什么?
难的是你不去学、不去做。
你永远停留在了做白日梦这个层面。
就是现在依然很多人在误导微商新人,说只需要一部手机就能挣钱,导致很多人就是抱着这种暴富、躺赚的心来做微商,结果发现根本不是那么回事,就不做了。就放弃了,当然挣不到钱了。
但如果一开始你的心态就是:
我是来踏踏实实学习的,我就是把微商当做一个行业,认真去钻研的,我从0开始学习怎么发朋友圈、怎么写文案、怎么引流等等的,你真的一步步去做了你就会发现,很多结果自然而然就有了,就没那么难了。
比如说你慢慢做就会发现:朋友圈开始有了一些反馈,朋友圈开始出了一些小单,老客户慢慢给你转介绍新客户等等的,这些结果很自然的就有了。
但出现结果的前提是:你得先去学、先去做。你得有这个认识、这个心态。
你有了这个心态,踏踏实实干就会发现,原来我也可以做的很好。
就是不停的学。
像我做微商到现在,其实我在这块的经验也有很多,但我到现在还在一直学、不停做项目。
包括你们也可以去看我往期的、关于微商的很多内容,再和现在的内容对比,你会发现我也在不断进步、迭代。
我的观点也有很多更新。
以前我可能看到的维度是那个维度,现在通过我的实践、我的不断学习,我问题看的维度又更高了。
我能给到你们的帮助、建议也更多了。
这就是因为我也是在实践的过程当中不断的去学习。
做微商就是要这样去成长。
当然最好是有个引路人能带你们入门。
我建议你们先别报什么课了,直接花一整天的时间,去把我知乎上的几百篇干货文章看完,关于朋友圈如何发、IP如何打造、引流如何引、选品如何选等等的,几百篇干货,你就花一天时间好好看,好好做笔记。
你就基本入门了。
你也不会轻易被其他微商忽悠了。
我一年的时间能做到6万粉,其实也不是偶然,就是因为很多人在寻求这种做微商的方法,然后发现我讲的方法又科学,又能落地,又符合商业逻辑,所以很多人,就开始关注我了。
包括现在有很多人用我的方法做出了很多成绩。证明这些逻辑是有效的,所以我是建议你们全部去看一看。

慢慢 的思路就会越来越清晰。
我能帮到你什么?
好了哈!能一字不落的看到这里,一定是超级爱学习、且非常认可岛花的粉丝了!
所以接下来我要给你们送上4份礼物!奖励你们认真读完这全部的内容。另一方面,也是对今天没讲完的内容,做一个更细致的补充。
接下来,给大家送上几份大礼,你们准备好接收哦!
一、岛花 @岛花佩佩 往期优质的高赞回答(每篇干货很多)
关于朋友圈营销、引流的各种干货,我都一一贴出来,省的各位去找了。这些回答(文章)的反馈都很好,建议你们也一一点赞收藏,慢慢学。(直接点击链接就可以进去哦!)
如何成功引流到微信?我想做微商 不知道可以吗?有过来人吗?微商真的很赚钱么?做微商发朋友圈快两个月了,无人问津,正常吗?做微商第一条朋友圈应该怎么发?岛花佩佩:用了这套朋友圈营销方法,一个月出货100万。岛花佩佩:手把手教你操作百度霸屏,一个月赚6000块!(内附详细操作笔记!)岛花佩佩:如何通过小红书实现精准引流?万字干货,手把手教你操作!岛花佩佩:岛花佩佩:微商如何一天加1000好友?手把手教微商小白如何高效引流。从逻辑到实操!内附详细操作流程!岛花佩佩:手把手教你如何在知乎实现精准引流!速速收藏!为什么引流这么难?一个普通人做引流,怎样做?以上是我精选了往期的优质内容,干货很多,你们可以先点赞再收藏,慢慢学。微商是一个有很多门道的行业,不要指望一口吃成个胖子,会消化不良。
所以还是那句话,每天学习一点点,日积月累一定会越做越好。
二、新人大礼包
最后,岛花还打算把自己微商路上搜集整理、原创的一些方法,分享给大家。希望大家能够少走弯路,更快成长。
具体内容如下:
1、微商新人如何开始从0做微商
这个资料,把整个微商要做的所有的事情,都通俗易懂的讲到了。小白很容易看懂,再往深了研究就不行。但是至少能让还没有做微商的你,有一个大概的全面的认知。你有了基础的认知以后再做决定,会少走很多弯路。

2、如何打造个人ip(如何运营微信账号)
也就是如何在朋友圈呈现一个让人喜欢、让人信任的、真实的人,我说的是真实的人,也就是去做自己。这个资料,会让你不断的解剖自己,认知自己,对自己有一个更全面的了解,也许会找到你未来的方向。(不知道如何分析自身优势的人,这个文件一定要看哦!)

3、六个平台的引流资料。
引流不是什么人都加,引流要精准流量。引流不是推销,引流是靠价值吸引。这份资料,会教你一些好用的平台引流的方法,也就是具体的操作步骤,里边都有写。
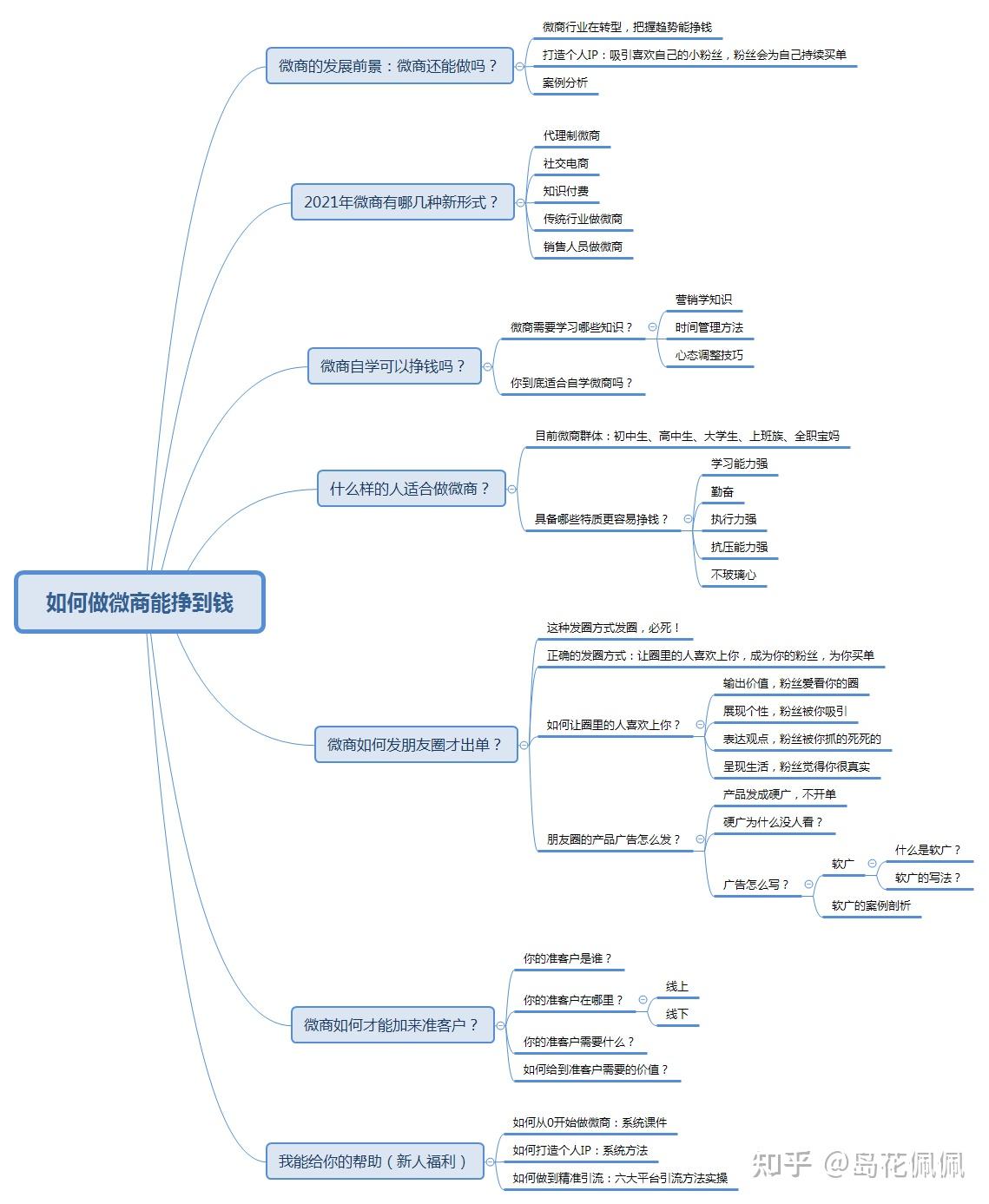
好了,以上就是今天跟大家分享的内容:你们最后再对着思维导图回顾下重点哦!
最后的最后,岛花@岛花佩佩再叨叨一句:
微商现在越来越专业化了,如果你想把微商当做长期事业经营,未来一定是朝着ip的方向,朝着个人品牌的方向去走,如果你能的把自己的ip打造好了,把自己打造成一个值钱的牌子,你未来有无数变现的机会。
越早意识到这个道理,也就越早抓住微商的新一轮红利。
最后简单介绍下我自己:
我是岛花
@岛花佩佩一个在知乎揭露微商各种内幕、分享各种微商干货的博主。就因为一直写微商,写我看到的微商,我知道的微商,目前知乎粉丝6万,也就一年时间。
在知乎上:我更新了快400篇关于微商的各种内容。也包括很多干货(如何发朋友圈、如何引流、如何写微商文案、如何打造个人IP等等。)
获得了很多好评,欢迎进我主页查看
@岛花佩佩我创立了一套颠覆很多人认知的做微商的方法:叫做——利用内容创业的方式做做微商。
当所有人都在刷屏刷广告的时候,我教的是:踏踏实实安心做内容、输出价值。等着客户主动找你。
现在已做出了很多很多成功案例。
我一直在找志同道合的朋友。如果你也想走这样的路,欢迎来找我。
我要的人不会太多,也不可能太多,因为能把价值变现、内容创业这条路走通的人,注定是极少数。
倒不是因为多难,而是因为这条路,需要你有延时满足的能力。而这个能力,绝大部分人是没有的。但如果你是这样的人,你一个人走很孤单,欢迎你来找我。
这里有很多同频的小伙伴一起哦~
来我这里,你会觉得营销很有意思,也会学着用另一个视角去看微商,超级有意思!(可以进我知乎主页查看更多干货哦!
@岛花佩佩我只讲我做的,只做我讲的。
今天这篇内容全文20000多字,全部都是手打。如果看完你觉得有收获,欢迎双击屏幕点个赞鼓励下岛花,这样我会有更多动力分享更多干货。爱你们哦!
哦对了!岛花在知乎开通了付费咨询窗口,关于引流、朋友圈营销、个人IP打造等有任何问题,都可以咨询岛花哦!可来回提问很多次,回到你满意为止。
目前已接了20多个咨询,都是5星好评~
直接点击下方链接就可以进入咨询页面哦~
岛花佩佩30 次咨询5.051037 次赞同去咨询
更多品牌真实体验、使用方法与风险解析,已整理在:
享久延时喷剂 |
宵战延时喷剂 |
2H2D延时喷剂|
夜劲延时喷剂 |
黑豹延时喷剂 |
宋阳堂延时喷剂
- 上一篇: 微商怎么做?才能赚钱?
- 下一篇: 微商怎么做才赚钱?
